上一篇
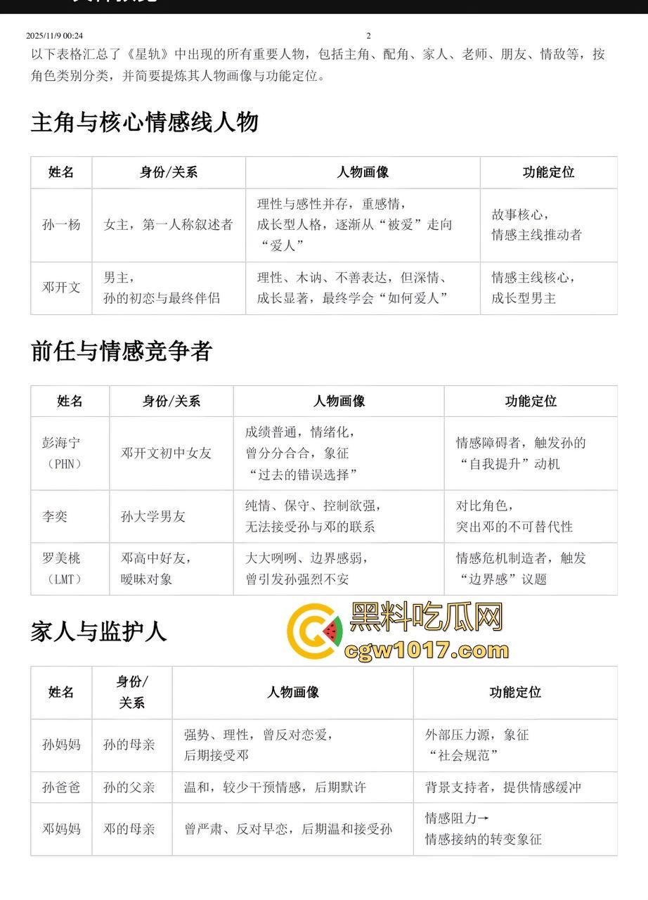
南宁二中星轨小说,南宁二中一名学生将自己校园恋爱的经历写成一本自传小说,且均以真名命名,写了在学校各个地点享受饕餮盛宴,初中相遇→暗恋→暧昧→高三正式在一起;老师家长阻挠、学业压力、沟通错位,多次分合。











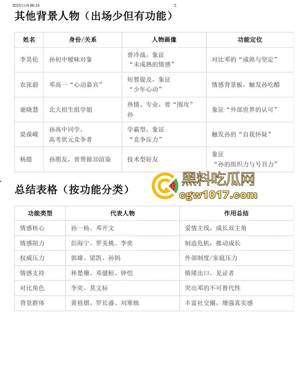
大学篇:异地、聊天时差、情绪需求失衡→彻底分手;双方各自尝试新恋情失败。
重逢篇:一年后因“无人可替代”的共识复合,共同解决家长、异地、边界感等遗留问题,决定“奔着一辈子去”。






#黑料 #吃瓜 #抖音热搜 #南宁二中 #星轨大瓜 #抖音 #热门事件